PremierLeague

Match Premier League Design

Premier League Global Tv Experience Dixonbaxi
dixonbaxi.com

Premier League Wikipedia
en.wikipedia.org

Https Encrypted Tbn0 Gstatic Com Images Q Tbn 3aand9gcsevj5haa6s5 Uvawm2y Gmoyijhrpey09lhq Usqp Cau

Premier League Global Tv Experience Dixonbaxi
dixonbaxi.com

Premier League Global Tv Experience Dixonbaxi
dixonbaxi.com

Premier League Fixtures 2019 20 Schedule And Pdf For Download
sportswhy.com

Premier League Global Tv Experience Dixonbaxi
dixonbaxi.com

Premier League 2019 2020 16 17 Broadcast Graphics By Dixonbaxi Match Pack Intro Music Youtube
www.youtube.com

Dixonbaxi Develops The Premier League Experience For Amazon Prime
www.designweek.co.uk

A Closer Look At The Premier League S Breathtaking New Design By Matt Knorr Look And Logo Medium
medium.com

Nike Unveils Official Merlin Premier League Football For New Season
www.dezeen.com

5 Reasons To Experience The Premier League Steel Soccer Tours Tournaments Events
globalteamevents.com

New Premier League Identity Looks To Talk And Not Shout Design Week
www.designweek.co.uk

Every English Premier League Club S New 2019 20 Kits Official Release And Leak Round Up South China Morning Post
www.scmp.com

Https Encrypted Tbn0 Gstatic Com Images Q Tbn 3aand9gcrlplikijc Smspiixxfwuwxxzpr0p0ihhzold7dxycdwkx6muf Usqp Cau
encrypted-tbn0.gstatic.com

Premier League Fixtures Awwwards Nominee
www.awwwards.com

Premier League Global Tv Experience Dixonbaxi
dixonbaxi.com

Premier League Return Date And Fixtures Premier League Set To Return On This Date With Two Fixtures Reportedly Revealed The Sportsrush
thesportsrush.com

Nike Unveils Official Merlin Premier League Football For New Season
www.dezeen.com

Stylish Design Ice Hockey Game Tickets Set Vector Collection Of Tickets Invitation For Watching Premier League Match Decorated Playing Ball And Venue Details Realistic 3d Illustration Buy This Stock Vector And
stock.adobe.com

English Premier League Game Sets Televiewer Record
www.aa.com.tr

Players Statement On Black Lives Matter
www.premierleague.com

Https Encrypted Tbn0 Gstatic Com Images Q Tbn 3aand9gcqc7eluwexjh02ef Vdc25cksn450p1ftexwuttltklvrgrbsoi Usqp Cau
encrypted-tbn0.gstatic.com

Premier League Match Pack Media219
media219.com

Quiz Name The Players Who Have Scored The Most Premier League Match Winners
punditarena.com

New Nike Merlin Ball Made Only For The Premier League
www.premierleague.com

Top 4 Race In Premier League Man Utd Chelsea Leicester To Battle It Out For Ucl Spots Sports News Wionews Com
www.wionews.com

Footballer Awarded Live Chicken As Bizarre Man Of The Match Awards Reach New Extremes
www.thesun.co.uk

Nike Unveils The New Nike Merlin Premier League Ball Gaffer
gaffer.online

Oizqrhiaaimbsm

Pin On Graphic Design
in.pinterest.com

Ticket Tear Off Coupon On Volleyball Match Vector Turquoise Ticket Design Ball And Information Place And Date Of Playing Game Competition Invitation On Premier League Realistic 3d Illustration Buy This Stock Vector
stock.adobe.com

New Nike Tunnel Vision Ball To Debut This Weekend
www.premierleague.com

Designsudio On Designing The New Premier League Logo
www.creativereview.co.uk

New Premier League Identity Looks To Talk And Not Shout Design Week
www.designweek.co.uk

Premier League S New Man Of The Match Award Is A Gold Coloured Brick Daily Mail Online
www.dailymail.co.uk

Bcd Guide During The Match
www.premierleague.com

Premier League Fixtures 2019 20 Live Man Utd Liverpool Arsenal Discover Schedules Mirror Online
www.mirror.co.uk

Spectacular Nike Premier League Tunnel Vision 2019 20 Ball Released Footy Headlines
www.footyheadlines.com

Match Tv And Russian Premier League Sign New Contract To Show Russian Football Championship Matches
www.gazprom-media.com

How The Premier League S Awards Work
www.premierleague.com

Nike Unveils Official Merlin Premier League Football For New Season
www.dezeen.com

We Ll Visit Newcastle On The Opening Day News Arsenal Com
www.arsenal.com

Kawowo Sports Uganda Premier League Matchday 14 Facebook
www.facebook.com

Nike Merlin Premier League Match Ball 2019 20 On Behance Premier League Premier League Matches Premier League Football
in.pinterest.com

Zomato Premier League By Shoaib Prasad For Zomato On Dribbble
dribbble.com

Ucstbwup Wm4xm

Realchannelng Trending Songs Daily Music Updates Videos Premier League Fixtures English Premier League Premier League
www.pinterest.com

Ticket Final Premier League Soccer Vector Stock Vector Royalty Free 1400110031
www.shutterstock.com

Https Encrypted Tbn0 Gstatic Com Images Q Tbn 3aand9gcqysna217 Giexov2tqhsdira5epdf0vykqwowklaam811 F3jb Usqp Cau
encrypted-tbn0.gstatic.com

Premier League Global Tv Experience Dixonbaxi
dixonbaxi.com

Premier League Confirms First 3 Match Rounds Starting 17 June Sport
www.news24.com

Premier League Studio Screens Media219
media219.com

New Nike Flight Football Claims To Revolutionise The Game And Will Be What The 2020 21 Premier League Ball Is Based On Fourfourtwo
www.fourfourtwo.com

Madurai Panthers Vs Vb Kanchi Veerans Live Watch Tnpl 2019 Live On Hotstar And Star Sports 3 Star Sports Tamil Cricket News India Tv
www.indiatvnews.com

Sky Live West Brom V Chelsea Chelsea 11 May 2017 14 46 Sport News
www.sport.net

Premier League S New Man Of The Match Award Is A Gold Coloured Brick Daily Mail Online
www.dailymail.co.uk

Which Premier League Teams Have The Best And Worst Remaining Fixtures Fantasy Football Tips News And Views From Fantasy Football Scout
www.fantasyfootballscout.co.uk

Premier League Match Centre Graphics Backdrops Giordano Design
www.giordanodesign.com

Nbc Sports Announces Premier League Schedule Updates For September Nbc Sports Pressboxnbc Sports Pressbox
nbcsportsgrouppressbox.com

Premier League 2020 2021 Fixtures Tv Schedule Channel Start Date Radio Times
www.radiotimes.com

Nike Revitalizes The T90 Aerow Design For The Premier League Premier League Premier Football Best Football Players
www.pinterest.com

Premier League Global Tv Experience Dixonbaxi
dixonbaxi.com

Epl 2020 21 Man Utd Premier League Fixtures Tickets Information Manchester United
www.manutd.com

The Premier League S New Man Of The Match Award Is Hideous Sportbible
www.sportbible.com

West Ham Match Day Poster By Stephanie Post On Dribbble
dribbble.com

Martin Colairo The Evolution Of The Premier League Football
mcolairo.co.uk

Designsudio On Designing The New Premier League Logo
www.creativereview.co.uk

Onine Tutorial For Indian Premier League Upcoming Match Card Ui Design In Css With Demo And Source Code Download Website Design And Development
www.websitedesignndevelopment.com

Coronavirus Impact Premier League Might Be Left Incomplete Courtesy Of Covid 19
www.moneycontrol.com

Premier League Winter Ball Inspired By Classic 2004 05 Total 90 Design To First Be Used In Southampton Vs Leicester Game
talksport.com

Flyer Or Banner Designs With Match Details Football Premier Lea Stock Illustration Illustration Of Match Flyer 118942637
www.dreamstime.com

Premier League 2020 2021 Schedule Is Here Fixtures Will Be Out Today Futballnews Com
futballnews.com

Premier League Branding By Dixonbaxi Premier League Matches Premier League Soccer Match
tr.pinterest.com

Premier League Match Pack Media219
media219.com

Pin On Ui Ux
www.pinterest.com

Premier League Global Tv Experience Dixonbaxi
dixonbaxi.com

Premier League Ball New Nike Merlin Revealed Every Design Since 92 Football Sport Express Co Uk
www.express.co.uk

Premier League App Redesign Dribbble By Anupam Pareek On Dribbble
dribbble.com

The Evolution Of Jersey Design In The English Premier League Sports Templates
sportstemplates.net

Ratings Premier League Nhl Pga Tour Cfb Sports Media Watch
www.sportsmediawatch.com

Match Summary
www.premierleague.com

Next Match Tottenham Hotspur Vs Manchester United Fan Page Facebook
www.facebook.com

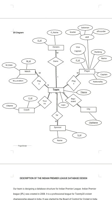
Solved This Is The Indian Premier League Er Diagram Using Chegg Com
www.chegg.com

Pin On Sports Visual
www.pinterest.com

Spectacular Nike Premier League Tunnel Vision 2019 20 Ball Released Footy Headlines
www.footyheadlines.com

Premier League Match Previews Team News Key Stats Predictions Football News Sky Sports
www.skysports.com

The Big Match Preview Manchester City Vs Liverpool Premier League City Xtra
mcfcxtra.com

Rainbow Laces
www.premierleague.com

Passing Accuracy During Match Play In English Premier League Across Download Scientific Diagram
www.researchgate.net

Caribbean Premier League Fixtures For 2020 Season Out First Match Between Guyana Warriors And Trinbago Knight Riders
www.dnaindia.com

Premier League Productions Match Centre Giordano Design
www.giordanodesign.com

Epl New Identity Formfiftyfive Design Inspiration From Around The World Poster Layout Identity English Premier League
www.pinterest.ie

Premier League Branding By Dixonbaxi Premier League Branding Brand Identity
www.pinterest.co.uk

How To Watch Every Football Match Premier League For Free Youtube
www.youtube.com

Premier League Serie A Announce Plans For June Restarts
durangoherald.com

Premier League Weekend Coming Up Design De Midia Social Design De Midia Futebol
www.pinterest.com

The Fantasy Premier League Addict Game Week Three Soccerbible
www.soccerbible.com

Https Encrypted Tbn0 Gstatic Com Images Q Tbn 3aand9gcrajopqkmiduls1bh 9xrbaippmkmizdxxyk6p0kmggfb0dda4t Usqp Cau
encrypted-tbn0.gstatic.com

Martin Colairo The Evolution Of The Premier League Football
mcolairo.co.uk

Premier League 2020 21 Season Start Date Finish Date New Kits Football News Sky Sports
www.skysports.com

Premier League Fa Efl And Wsl Unite To Postpone Fixtures
www.premierleague.com

New Premier League Identity Looks To Talk And Not Shout Design Week
www.designweek.co.uk

Premier League Productions Match Centre Giordano Design
www.giordanodesign.com

close